4年增长将超1.5万亿!跨境电商瞄准哪些市场能赚钱?(附:数据报告)



前言

在政策端、供给端以及需求端等多重因素的影响下,2025年跨境电商行业迎来新旧范式转换的关键节点,市场环境呈现出前所未有的复杂性。 


一方面,中国跨境出口电商继续彰显强大韧性,出口贸易额实现稳健增长,在欧盟、日韩等传统市场保持上扬态势的同时,以非洲为代表的新兴市场发展潜力显著;但另一方面,由于贸易政策调整带来诸多考验,我国对美贸易表现承压,美区跨境商家的生存挑战进一步加剧。 


从市场端来看,竞争格局趋于多极化发展,北美市场的战略地位下滑,“弃美投欧”热潮兴起;从平台端来看,头部电商平台之间的竞争维度升级,亚马逊主动进攻下沉市场,出海四小龙通过构建多维业务模式深化竞争力。 


展望下半年,外部大环境依旧充满诸多不确定性。这份《2025年上半年跨境电商行业报告》,覆盖行业发展概览等维度,帮助跨境商家及时洞察机遇与挑战,精准把握下半年出海风向。

PART01
行业发展概览
01
中国跨境电商市场

1、主要电商数据 

640 (3).png

2025年上半年,中国外贸延续增长态势。据海关总署最新统计,2025年上半年我国货物贸易进出口总值为21.79万亿元,同比增长2.9%。其中,出口13万亿元,增长7.2%。6月当月,进出口、出口、进口同比均实现正增长,增速呈现回升态势,反映出外贸韧性仍在。从市场结构看,区域多元化趋势进一步加快。

2025年上半年,我国对共建“一带一路”国家进出口总额达11.29万亿元,同比增长4.7%,占全国进出口总值的51.8%,较去年同期提升0.9个百分点。其中,对东盟进出口达3.67万亿元,增长9.6%,继续稳居我国第一大贸易伙伴。同期,我国对欧盟、韩国、日本等传统市场保持稳中有增。其中,对欧盟进出口总值为2.82万亿元,同比增长3.5%;日均进出口额超过150亿元,相当于建交初期一年的贸易规模。

640 (4).png

值得注意的是,受地缘政治与贸易政策调整影响,对美贸易表现承压。2025年上半年,中美双边贸易总值为2.08万亿元,同比下降9.3%。其中,对美出口1.55万亿元,下降9.9%。第二季度受“对等关税”等政策影响,双边贸易同比降幅一度扩大至20.8%。从区域贡献来看,沿海主要外贸大省依然是拉动增长的核心力量。广东、江苏、浙江、上海、山东五省市合计进出口总值占全国64.1%,同比增长4.8%。

2、主体构成与产业格局 

进入2025年,我国新增跨境电商企业已达6,418家,相当于2024年全年新增量的75%。截至5月底,按注册企业口径,全国跨境电商相关企业存量达到2.89万家,新增活跃度持续走高。


从区域分布来看,跨境电商企业主要集中在华东和华南地区,分别占比41.48%和31.33%,其中浙江、广东、福建是代表性省份;华中地区占比为15.21%,增长势头强劲。

640 (5).png

值得注意的是,若按更广义口径统计,截至2025年上半年,全国跨境电商经营主体总量已超过12万家,涵盖传统制造企业转型主体、新兴DTC品牌商、第三方服务商、海外仓运营方等多元市场主体,呈现出更高的专业化和生态化特征。 

在产业生态方面,全国跨境电商综合试验区增至165个,跨境产业园区突破1,000个,为企业提供完善的政策支持、通关服务、数字化基础设施等。空间格局上,已形成“东部集聚、中西部崛起”的发展态势。

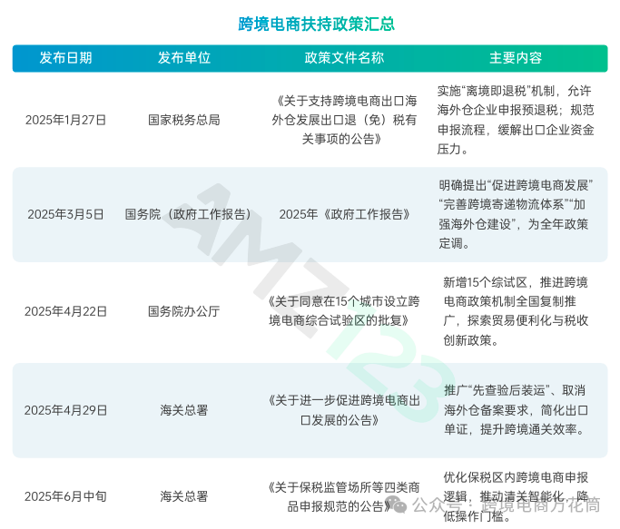
3、政策支持与生态优化 

2025年上半年,国家继续出台多项跨境电商扶持政策,围绕出口退税、通关便利、海外仓建设、试点扩容和生态体系完善等重点领域密集发力。

640 (6).png

02
区域电商市场

1、北美:关税影响电商增速 

Statista数据显示,2025年北美电商市场收入将达到1.46万亿美元,预计2025年至2029年的复合年增长率为8.29%,到2029年将达到2万亿美元。
640 (7).png
640 (8).png

网购便利性、互联网普及率以及人均收入的提高等因素,是该市场增长的关键驱动力。Statista数据预计,2025年北美电商用户渗透率约达83.9%,预计2029年用户数量将达到4.84亿,渗透率将达到94.5%。 

不过,受关税不确定性、商品价格上升和通胀趋势等宏观经济因素影响,2025年北美电商市场的增速放缓。以美国为例,根据Digital Commerce 360的分析,2025年第一季度,美国电商销售额达3002亿美元,虽同比增长6.1%,但增速降至两年来的最低水平。

640 (9).png

咨询公司AlixPartners的调查也显示,2025年,关税正在直接影响美国消费者的购物决策。34%的消费者因价格不确定性而推迟购买,28%则选择提前购买以避免潜在的关税上涨。更有高达66%的美国消费者表示,一旦海外商品价格上涨10%,他们将优先选择本土商品。

从品类来看,电子产品、运动用品、办公用品、家具、大型家电和化妆品等多个美国电商核心品类,在线订单同比普遍出现了两位数的下滑,仅食品杂货品类的出单表现与去年持平。

640 (10).png

2、欧洲:电商市场需求上升 

640 (11).png

Statista数据显示,2025年欧洲电商市场收入将达到7079亿美元,预计2025年至2029年的复合年增长率为7.95%,到2029年将达到1.38万亿美元。另据预测,未来五年,英、法、德、意、西五个核心市场将进入黄金增长期。

640 (12).png

Statista数据预计,到2029年,欧洲电商用户数量将增至4.461亿,用户渗透率也将从2025年的47.6%提升至55.8%,直观表明线上购物将成为更多欧洲消费者的选择。 

根据Scurri的数据,2025年第一季度,全球电商订单量显著增长,其中德国增长45%,波兰增长24%,爱尔兰增长18%,展现出欧洲多个电商市场需求持续上升的趋势。 

2025年,欧洲消费者正在调整支出重点,转向理性和价值导向的消费方式。如在非必需品上的支出有所减少,家庭必需品支出则因价格上涨而上升,对二手商品需求提升等。

3、东南亚:跨境电商发展向好 

640 (13).png

Statista数据显示,2025年东南亚电商市场收入将达到1336.2亿美元,预计2025年至2029年复合年增长率为8.79%,到2029年将达1871.6亿美元。预计到2029年,东南亚电商用户数量将增至2.597亿,用户渗透率也将从30.5%提升至39.8%。

640 (14).png

从消费者购物习惯来看,受益于400新元以下商品免征商品及服务税的政策,新加坡是东南亚跨境电商最活跃的国家,其67%消费者每年至少进行一次跨境购物,对国际品牌需求高,约六成网购订单来自海外。泰国和马来西亚紧随其后,近50%的消费者有跨境购物习惯。

640 (15).png

4、拉美:线上渗透率增幅显著 

640 (16).png

Statista数据显示,2025年拉美电商市场收入将达到1684.3亿美元,预计2025年至2029年的复合年增长率为9.43%,到2029年将达到2415.2亿美元。预计到2029年,拉美电商用户数量将增至4.189亿,用户渗透率也将从2025年的57.9%提升至2029年的66.6%。

640 (17).png

从品类来看,2025年第一季度,巴西、墨西哥等拉美电商市场在美容保健和玩具等零售领域的表现优于美国,尤其在线上销售方面增速显著。线上渠道的渗透率是推动这两个品类增长的关键。

03
消费市场变化

1、关税影响购物行为 

根据多机构调查,2025年,受关税影响,超过80%消费者的购物行为有所变化,具体表现在:


关税政策成为影响品牌忠诚度的重要因素



49%的消费者表示,会选择愿意承担关税成本而不将其转嫁给消费者的品牌,仅10%的受访者表示 品牌是否承担关税对其忠诚度没有影响。


消费者对于商品来源地的关注也在上升



89%的受访者表示在网购时会考虑商品的产地,其中16%表示“总是考虑”,48%“有时会考虑”,33%  “很少考虑”。


价格依然是影响消费者购买行为的首要因素



报告显示,在应对价格上涨的方式上,33%的消费者会转向价格更低的品牌,34%的人则选择减少 这类商品的购买量,仅10%的消费者表示接受价格上涨而不改变购买习惯。


2、消费趋势 

(1)消费者对本土品牌的偏好明显增强

根据麦肯锡发布的《2025消费者现状》报告,47%全球消费者在购物时重视品牌是否为本地品牌。在美国和加拿大,2025年第一季度对本地品牌偏好的增幅尤为显著。主要原因包括支持本土经济(36%)、更符合个人需求(20%),而仅有13%是因为价格更低。 

同时,非美国家消费者对美国品牌的好感度有所下降。2025年5月,欧洲有42%的消费者表示其对美国品牌的印象较今年年初更差。在中国,自2020年以来市占率增长最快的十大美妆品牌中有六个是本土品牌,而2015-2020年期间仅为两个;日本十大零食品牌中有九个是本土品牌。

640 (18).png

640 (19).png

(2)消费者购物决策趋于复杂

麦肯锡报告显示,鉴于产品价格上涨和通胀问题,全球消费者正在降低消费标准,应对方式不再仅是削减消费或寻找低价替代品,而是更复杂的“跨品类”权衡。“价值”已不再是单一的价格因素,而是综合了享受性、情绪满足、性价比等多种标准。 

根据调查,全球范围内,79%的消费者在某些品类“降级消费”,同时在其他品类“升级消费”。超过三分之一的消费者表示近期在一个类别中节省开支,以便在另一个类别中放宽预算。19%的消费者甚至会在日常必需品上节省,以购买更具享受性的商品。 

同时,超过50%的消费者表示,他们在每次购买时都会寻找优惠,约49%的美国受访消费者计划在未来三个月推迟购买。当被问及服装类别的消费计划时,47%的美国消费者表示他们会等待打折或促销活动(德国和英国占22%)。

PART02
图解跨境电商
01
跨境企业Q1财报

在2025年第一季度,跨境企业业绩差距明显。安克创新、巨星科技等头部企业持续领跑。石头科技、赛维时代、华凯易佰等虽营收上涨,但却面临净利润同比下滑的情况。 

此外,星徽股份(净利润-284.18万)、杰美特(净利润-365.79万)因市场竞争与成本压力深陷亏损。

640 (20).png
640 (43).png

02
跨境平台Q1财报

2025年第一季度,沃尔玛与亚马逊的营收依旧在电商平台中处于领先地位。 

值得关注的是,沃尔玛尽管净利润较上年同期下降12.1%,但其美国及全球电商业务首次达成季度盈利,这一突破意义重大。据了解,该增长主要源于利润率更高的业务板块拓展,包括在线广告及第三方平台市场的增长。 

在拉美、东南亚市场,美客多、Shopee分别以37%、28.3%的营收增幅,持续巩固市场领先地位。

640 (21).png
640 (44).png

03
跨境出海融资概况

2025年上半年共有22个出海项目获得融资,主要聚焦智能硬件核心赛道,覆盖家用清洁、泳池/割草机器人、具身智能,E-bike、电动摩托等智能出行,以及VR/AR元宇宙硬件等细分领域。 

其中,乐享科技(AI消费硬件)、来牟科技(割草机器人)半年内完成两轮融资;元鼎智能(泳池机器 人)斩获近10亿元融资,创下阶段纪录,云鲸智能(家庭清洁机器人)也完成1亿美元融资,凭借场景壁垒加速全球布局。

640 (22).png
640 (46).png

04
电商平台流量排行榜

根据数据分析网站Similarweb的信息,整理了一份2025年上半年全球各电商平台访问量数据大全,供卖家参考。

(1)美国站
640 (23).png

(2)欧洲
640 (24).png

(3)东南亚
640 (25).png

4)拉
640 (26).png

05
2025上半年行业关键词
640 (27).png

PART03
市场趋势分析
01
出海痛点

1、关税频繁变动,多方面受波及 

2025年,美国关税政策频繁调整,宣布对中国进口商品加征10%关税,并取消T86关税豁免政策,在增加运营成本的同时,也对跨境电商供应链、中国商品出海竞争力产生了一定的影响。

一方面,关税政策变动直接增加了商品成本,企业只能选择自行承担成本,压缩利润,或者将成本转嫁给消费者,提高售价,失去原有的价格优势,从而丢失部分订单。

研究显示,自2025年1月至6月中旬,中国制造商品的中位数价格上涨了 2.6%,高于美国核心商品消费者物价指数(CPI)在同期的1%涨幅。其中自5月起,这一价格上涨加速趋势最为明显,表明近期加征的关税已逐步传导至终端市场。
640 (28).png
640 (29).png

另一方面,部分企业为规避关税成本,会考虑将供应链转移至越南、泰国等地区。但这一操作同样面临着多方面难题,如不同国家的合规性问题将增加运营复杂性、美国收紧转口贸易审查以及物流网络重建需要花费大量时间与资金投入等。 

此外,关税政策频繁调整、贸易政策的不确定性也加剧了跨境企业的决策难度,对其制定备货计划、产品定价策略等运营环节以及市场拓展构成挑战。

2、平台政策加码,流量竞争激烈 

在多平台布局趋势下,不同平台规则各异,跨境企业需花费大量时间和精力去深入了解和适应,以确保运营合规。2025年,随着市场竞争的加剧,亚马逊等平台都推出并更新了多项政策,对跨境企业的物流管理、运营以及合规能力都提出了更高要求。

640 (30).png

如亚马逊于1月生效的针对促销优惠券的新规,要求卖家设置Coupon时考虑整体的价格及其对后续促销价格的影响,并且其后续又进行了多项更新,设置难度的提高直接导致优惠券使用量急剧下降。Momen tum Commerce数据显示,6月亚马逊美国站优惠券参与率下滑至9.1%,费用结构调整影响明显优惠券参与率同比从13.6%降至9.1%。

640 (31).png

流量竞争同样是一大挑战。Temu、TikTok Shop等新兴平台持续崛起,与传统平台竞争激烈,导致流量被分割,企业获取平台流量难度增加,曝光和推流不理想,进一步影响了销量。

3、物流成本上涨,海外仓运营难 

2025年,受关税政策、运费波动频繁及海外仓布局复杂等多重因素影响,跨境电商物流成本整体呈现上升趋势。 

调查数据显示,受调的943名卖家中,近九成物流成本出现了明显提高,其中 64%涨幅超30%。

640 (32).png


其中中美航线波动尤为剧烈。Vizion数据显示,4月初美国对中商品加征高关税后,整体进口量同比大跌64%,自中国进口减少64%,出口下降36%。运价也随之跳水,中国至美西航线40尺集装箱报价数日内从2200美元跌至1600美元。


为应对美线供需失衡,部分航运公司将运力转向南美、地中海等区域,带动非美航线价格短期上涨。上海航运交易所数据显示,4月中旬中国至南美航线运价上涨9.1%,地中海上涨5.7%,欧洲上涨1.5%。5月中美阶段性达成降税协议(临时降至10%),带动“抢运潮”,美西运价回升8%,形成“先跌后 涨”的波动格局。


在物流成本不确定性加剧的背景下,海外仓成为缓解成本压力和通关风险的重要手段。尤其是 5月2日美国取消小额包裹免税政策后,跨境商家面临更高的清关成本,纷纷加快前置备货以保障履约效率。同时,中国自1月27日起施行的“离境即退税”政策,也为企业建设海外仓提供了政策激励。 


但海外仓并非“万能解”。据艾瑞咨询报告,随着企业加大前置库存规模,库存滞销、数据错配、调配不及时等问题愈发突出。不同平台系统标准不一,亦使得库存管理和成本控制难度提升,令部分企业在享受时效与税务红利的同时,也面临新的运营挑战。

02
竞争格局

1、多极发展,“弃美投欧”热潮兴起 

640 (33).png

受地缘政治因素的影响,2025年跨境电商市场环境呈现出前所未有的复杂性。从宏观数据来看,Statista研究显示,2025年全球电商市场收入将达到 4.32万亿美元,预计将以8.02%的年复合增长率增长至2029年的5.89万亿美元。 

现阶段,全球电商的竞争格局正呈现区域重构、多极化发展的特点,北美市场虽占主导地位,但增速趋于放缓,随着竞争加剧,2025年,“去美国化”热潮开始兴起,一批跨境企业正加速市场迁徙,在加大欧洲发达市场投入的同时,积极布局东欧、拉美、东南亚、中东的新兴市场。 

受美国关税政策影响,81%的美区卖家计划拓展新兴市场,其中扩张欧洲市场的卖家高达39%,布局中东市场的卖家以17%的比例位居第二,开拓拉美及东南亚市场的卖家均占据13%。

640 (34).png

分区域来看,欧洲作为高价值发达市场,拥有庞大的消费潜力以及相对稳定且成熟的政策环境,是跨境企业战略性“去美国化”的首选。

与此同时,东南亚、拉美、中东等发展中市场正高速发展,成为众多卖家扩张业务的重要目的地。 


但受制于新兴市场规模的局限性,短期内美国市场依旧会占据主导地位,彻底“去美化”并不现实。


2、攻守易型,平台竞争白热化 

在消费需求进一步趋缓,增量市场被不断瓜分的2025年,跨境电商的竞争维度正迎来加速升级。内忧外患之下,头部电商平台展现出清晰的战略分野,发展逻辑由规模化竞争转向差异化壁垒与生态能力构建。

① 平台格局
分区域来看,各大主流市场的平台竞争态势都渐趋多极化发展:
640 (35).png

② 竞争趋势
迈入2025年,全球电商行业迎来前所未有的深刻变革。在危机四伏的大环境下,亚马逊依托深耕多年的基建壁垒展现出强大韧性,一改防守姿态主动向出海四小龙吹响了反攻号角。

一方面,亚马逊继续深挖品牌护城河,通过深化Buy with Prime策略、开放独立站等一系列措施,整合更多品牌资源并实现生态扩张;另一方面,亚马逊积极进攻下沉市场,将“亚马逊haul”拓展至更多市场,与四小龙针锋相对抢夺价格敏感型用户。

随着外部环境挑战升级,当前出海小龙正在告别烧钱扩张、激进乱战的粗放发展期,迎来价值比拼的新阶段。基于北美贸易政策的复杂性,出海四小龙正逐步降低对该市场的依赖,积极开展多区域深耕策略,战场逐渐迁徙至东南亚、拉美等新兴市场。


640 (1)_副本.jpg

为了适应市场变化,出海四小龙纷纷开始调整业务模式。Temu边缘化全托管模式,将重心转移至半托管业务;SHEIN持续加码平台业务,通过“代运营赋能+自主运营+半托管”的多维模式深化竞争壁垒;TikTok Shop在自运营(POP)和全托管的基础上推出品牌托管模式,构建品牌长期竞争力。


整体来看,出海四小龙纷纷调转舵向,将重心放在差异化壁垒、本土化深度、以及政策合规能力上。

03
行业风向


1、热销类目分析 

① 宠物用品
Bloomberg Intelligence最新研究显示,2025年全球宠物市场规模预计将达到3800亿美元,有望以6%–8%的年复合增长率增长至2030年的5000亿美元。

从平台端来看,根据Statista的研究数据,超过一半的美国宠物主人在网购时会选择亚马逊、Target、沃尔玛、Costco等本土平台。 

以亚马逊美国站为例,在宠物用品大类下,宠物零食、宠物主粮、宠物护理、宠物玩具等多个细分品类最受欢迎。

截至2025年7月,排名TOP5的热销单品分别为犬类益生菌、猫砂、宠物粪便袋、鸟类干粮、以及宠物一次性训练垫。

640 (36).png

② 美容个护
Statista研究数据显示,2025年全球美容及个人护理市场的收入将达到6771.9亿美元,预计在未来五年内将保持3.37%的复合年增长率。其中最大的细分市场是个人护理,预计202年市场规模将达到2930.8亿美元。

从具体品类来看,香水以17%的增长率持续领跑,彩妆类目增速趋于放缓,护肤品类和护发品类分别增长 6%及8%,显示出稳定上扬的发展趋势。

聚焦渠道端,线上销售表现持续优于线下。亚马逊在西欧市场的美妆销售份额不断上升,吸引了大量新消费者;TikTok Shop则成为增长最快的社交电商平台,用户订单量是传统电商美容买家的3.5倍;Temu 等中国跨境平台也在加速布局美容市场,截至2025年上半年中国电商平台合计占据全球线上美妆零售市场15%的份额。

截至2025年7月,亚马逊美国站美容与护理类目的TOP5热销单品分别为防晒霜、柔肤精华、卸妆湿巾、化妆棉、以及造型喷雾。

640 (37).png

③ 时尚服饰
Statista研究数据显示,2025年全球服饰市场消费总额约为2.4万亿美元,过去十年共增长了15.94% ,预计到2029年将增长至2.88万亿美元。

分区域来看,美国是全球最大的服装市场,根据Uniform Market的预测,2025年美国服装市场价值为3657亿美元,预计2025年至2028年期间的复合年增长率为2.11%。

640 (38).png

从品类端来看,女装是最大的细分市场,涉及连衣裙、半身裙、衬衫和配饰等多个类目,到2025年市场规模预计为9300亿美元,到2027年将突破1万亿美元大关;男装需求量位居第二,市场价值约为5876.1亿美元;价值2742.5亿美元的童装市场增速最快,预计在2025年至2030年期间将保持较高的复合年增长率。 

截至2025年7月,亚马逊美国站服饰与鞋履类目TOP5热销单品分别为乳贴、行李整理包、女士太阳镜、内衣胶带、以及女士内裤。

640 (39).png

④ 家居用品饰
根据《2025年全球家居用品行业报告》,2024年,全球家居用品市场规模达1390亿美元,预计2025年将增至1450亿美元,并在未来四年内保持7%的复合年增长率。

640 (40).png

随着电商和数字化渠道的崛起,家居用品的购物习惯正在经历深刻变革,线上购物的比例持续提升。ConsumerX的研究显示,过去12个月内,42.5%的购物者选择网购购买家居用品。 

从线上销售渠道的竞争格局来看,亚马逊持续占据主导地位,床上用品、清洁工具、厨房小家电、室内装饰等多个细分类目需求强劲。 

以亚马逊美国站为例,2025年多款家居单品表现强势,其中国品牌占据重要市场份额。

640 (41).png

2、社交电商演进提速 

2025年,全球社交电商市场继续快速发展。据预测,全球社交电商市场规模预计将达到1.63万亿美元,2030年有望突破至6.23万亿美元,年均复合增长率达30.71%,展现出强劲的增长潜力。

640 (42).png

Statista预计,到2025年底,社交电商销售额将占全球电商总额的17.11%。在用户行为不断演变的背景下,社交平台正加速从“内容媒介”向“交易场景”转型,推动“内容引流+即时转化”的商业模式持续深化。 

其中,美国是社交电商增长速度最快的市场之一。数据显示,2023至2025年间,美国社交购物用户数量预计将从9600万增至1.04亿,增长动力主要来自年轻用户群体,尤其是Z世代与千禧一代,正在逐步成为该领域的核心消费力量。

平台层面,TikTok是社交电商加速落地的典型代表。平台通过强化短视频内容与应用内购物功能的融合,不断推动“内容即交易”的场景转化能力提升。据 eMarketer 数据,TikTok 在2024年共新增约1190万美国社交购物用户,增速在主要社交平台中位居前列,超过同期的Meta和Pinterest,进一步巩固了其在北美市场的渗透力与影响力。

值得一提的是,2025年上半年,TikTok进一步强化“内容驱动交易”的平台策略,电商业务加快向多区域、多体系并行推进,涵盖站点扩张、商家扶持、广告系统升级等多个维度,正日益成为全球电商生态中的关键变量。

3、AI体验成出海新战场 

随着ChatGPT、DeepSeek等大模型的爆火,AI赋能跨境电商的浪潮正愈演愈烈。根据Metapack发布的《2025年电商配送基准报告》,2025年驱动电商增长的五大关键因素中,人工智能和供应链/物流的数字化转型占据了55%的份额。


01
从用户端来看



AI在消费者购物决策中正发挥着越来越重要的作用。Attest发起的一项调查显示,49%的美国消费者在购物时会使用AI工具辅助决策,同比增长6%。另据Adobe的报告,在2025年Prime Day首日,美国零售网站来自生成式AI的访问流量(以点击量计算)同比激增4100%。


如今在电商运营的各个环节中,人工智能的应用场景正越来越广泛,覆盖选品、营销、物流履约、售后服务等多个维度。

02
从卖家的角度来看



AI技术的优先应用领域主要集中在客户支持、个性化服务、市场营销以及物流交付配送;而消费者的需求更倾向于订单与配送跟踪、实时通知、退换货服务等功能。


基于此,AI体验升级正成为跨境出海的新战场。AI赋能跨境电商不仅是工具升级,更是全球零售价值链的重构。人工智能红利下,未来跨境企业竞争的核心在于以AI为引擎,以用户体验为出发点,全方位提升技术竞争壁垒。



来源:跨境电商万花筒


评论

我要评论