为深入开展差别化探索,推动自贸试验区高质量发展,近日,商务部印发了《自贸试验区重点工作清单(2023-2025年)》。

《自贸试验区重点工作清单(2023-2025年)》
(向下滑动查阅)
上海:打造跨国公司总部经济集聚区
上海自贸试验区重点工作清单包括八项工作。
一是打造国际一流营商环境,深入推进“一网通办”“一业一证”改革,建立健全行业综合监管制度。开展商事调解组织登记管理试点,探索由司法行政机关对商事调解组织进行统一登记,并加强监督管理。
二是打造跨国公司总部经济集聚区,实施“全球营运商”计划、“大企业开放创新中心”计划。
三是加强与上海国际金融中心建设联动,加快建设国际金融资产交易平台,推动国际国内资产管理机构集聚发展,根据机构全生命周期需求提供定制化政策服务。
四是以关键核心技术为突破口打造前沿产业集群,形成一批具有引领带动作用的标志性创新成果。
五是加快建设世界级生物医药产业集群,实施“张江研发+上海制造”行动,在符合法律法规要求的前提下,深化生物医药研发用物品通关便利化试点。
六是打造国际化数字经济高地,争取率先深化增值电信领域对外开放,全面构筑数据便捷流通基础设施,推动人工智能、大数据等数字技术产业化、规模化发展,加快建设数据交易所。
七是建设国际油气交易和定价中心,拓展石油天然气交易金融、物流等配套服务,深入开展国际航行船舶保税液化天然气加注业务试点。
八是建设全球国际航运枢纽,继续推进外贸集装箱沿海捎带业务试点,促进内外贸融合发展,建设东北亚空箱交换中心和洋山船供公共服务平台,加快航运指数期货上市。
北京:打造全球数字经济标杆
北京自贸试验区重点工作清单提到,推进建设数字贸易港,探索完善数据跨境流动、数据流通等规则制度体系。在严控交易场所数量前提下高标准建设北京国际大数据交易所,建设数字生态孵化平台,推动高级别自动驾驶示范区建设,打造全球数字经济标杆。
建设国际知识产权价值实现高地,实施知识产权强企培育工程,探索数字经济知识产权保护新制度新模式,创新知识产权转化决策和权益分配机制,支持市场主体内外贸一体化经营。
建设面向全球的国际商事争议解决中心,积极引进国际仲裁和调解优质资源,建立国际商事仲裁人才库,建设面向国内外的数字化争端解决平台。开展商事调解组织登记管理试点,探索由司法行政机关对商事调解组织进行统一登记,并加强监督管理。
建立国际人才全环节管理服务体系,建设外籍人才办事“单一窗口”,优化外籍人才执业、就医、居住等服务保障。
大力发展绿色金融,推动北京绿色交易所升级发展,推进近零碳排放示范工程,推广综合智慧能源服务项目,打造国家绿色发展示范区。
广东:推进广州期货交易所、大湾区债券平台等建设
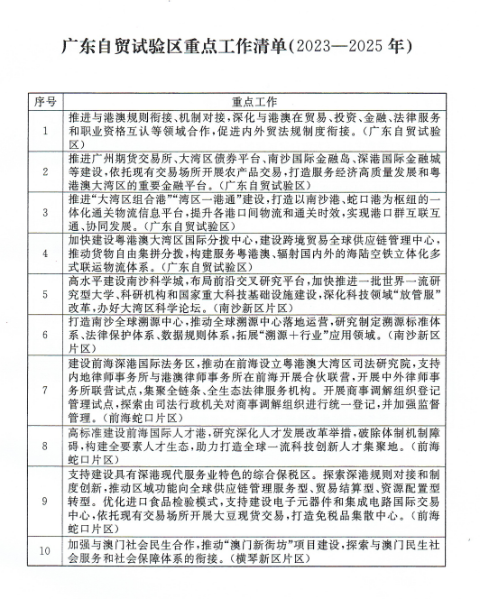
广东自贸试验区重点工作清单明确,推进与港澳规则衔接、机制对接,深化与港澳在贸易、投资、金融、法律服务和职业资格互认等领域合作,促进内外贸法规制度衔接。
推进广州期货交易所、大湾区债券平台、南沙国际金融岛、深港国际金融城等建设,依托现有交易场所开展农产品交易,打造服务经济高质量发展和粤港澳大湾区的重要金融平台。
推进“大湾区组合港”“湾区一港通”建设,打造以南沙港、蛇口港为枢纽的一体化通关物流信息平台,提升各港口间物流和通关时效,实现港口群互联互通、协同发展。
加快建设粤港澳大湾区国际分拨中心,建设跨境贸易全球供应链管理中心,推动货物自由集拼分拨,构建服务粤港澳、辐射国内外的海陆空铁立体化多式联运物流体系。
来源:商务部网站、中国证券报





评论