当卖家们在为低报、挂名等灰色操作寻找出路时,税务总局第17号公告出台,直接堵住了多年来出口存在的税收漏洞。
跨境出口须实名申报实际货主
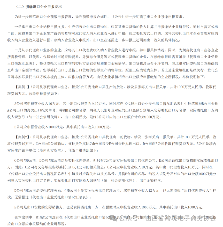
近日,国家税务总局发布《关于优化企业所得税预缴纳税申报有关事项的公告》(2025年第17号),对企业所得税预缴纳税申报表进行了修订。

公告第七条明确要求:凡以代理形式出口的企业,必须在预缴申报时同步报送“实际委托出口方”的基础信息及出口金额。
若未如实报送,代理方将被视同自营出口,需就全部出口金额缴纳企业所得税。
该条款所指“代理形式”,包括但不限于以下类模式:
通过外贸综合服务企业“挂名申报,货物由实际卖家出运;
参与“市场采购贸易”试点,以统一报关方式集拼出货;
借用物流商或其他第三方出口资质清关申报。

新规如图,公告还给出典型案例:
案例1:A公司与B公司代理出口A公司帮助B公司出口1000万元货物并收取10万元代理费。A公司需申报10万元代理费,并在申报表中详细报送B公司信息;B公司作为实际货主,需就1000万元的收入申报税务。如果A公司隐瞒B公司信息,税务机关将认定A公司为“自营出口”,并对1000万元货物征税。
实施后,跨境卖家将面临两个选择:
要么自行承担企业所得税申报责任;
要么向代理方提供真实信息由其申报;
灰色操作退场,卖家如何应对
自2025年第15号公告要求平台上交卖家身份和收入数据,到海关总署要求报关责任追溯、再到出口端的17号公告,跨境申报体系正加速形成闭环!
之前:多数企业通过虚假贸易合同、低报价格等方式规避税收,严重扰乱了市场秩序。特别是“买单出口”现象。(即利用他人报关单出口货物)
现在:主打明确“谁实际出货、谁履行纳税义务” !17号公告直指实际出货方,堵住了多年存在的税收漏洞。
此次新规从出口主体备案到各类单据信息一致性等多方面提出严格要求,对中小跨境卖家影响尤为直接。
跨境电商卖家需紧急应对
1. 卖家应全面排查现有出口渠道。
需在2025年10月1日前与代理方签署补充协议,明确实际委托方身份,并同步更新税务备案信息。
对历史“买单出口”业务重新梳理资金流与货物流,若无法追溯实际货主,可能需补税(税率25%),建议优先与可开票供应商合作以降低风险。
2. 准备资料,主体备案。
自有工厂或贸易公司的卖家,提前整理所需材料,迅速完成海关注册登记,获取独立报关资质料。
3.信息整理和归档,确保精准
规范各类单据管理,保证清关合同、商业发票、物流单据指向同一实际货主。同时,确保增值税发票、报关单、外汇收款凭证的货主信息完全匹配。
跨境电商卖家需紧急应对
2025年7月30日:卖家应确保店铺注册信息与税务登记一致,避免被平台列为“高风险卖家”。
2025年10月1日:公告正式生效,需在当季预缴申报时启用新版申报表,建议9月底前完成系统测试与模拟申报。
2025年12月31日:出口海外仓货物需完成“离境即退税”核算,未在期限内办理的将被追回预退税款。
内容转自《雪球站外》公众号,若侵权,请告知删除。
来源:山西省跨境电子商务协会

评论