美国海关“5H查验”行动持续升级,对中国跨境物流行业形成强力冲击,美线出口链路陷入阶段性困境。
据行业消息,2026年1-2月,国内多家货代被退运货柜超1000个,数千个中国出口货柜遭严格查验后强制退运,覆盖服装、电子、家居等多品类。货柜退运引发货物滞留、资金占用、货主与货代纠纷频发,部分货代因不堪退运成本和赔偿压力停业,进一步加剧市场动荡。

此次“5H查验”并非临时举措,而是美国海关针对中国进口商品的定向严管。其查验重点集中在低报货值、贸易真实性存疑、知识产权侵权等违规行为,目前中国出口商品查验率已飙升至约10%,较常规抽检比例大幅提升。
据悉,洛杉矶、长滩等主要港口成为查验重灾区,货柜积压、查验周期延长,让本就面临挑战的跨境卖家雪上加霜。业内专家指出,此次查验已从常规抽检升级为长期高压监管,2026年美线清关难度将持续攀升。
01
破局信号:头部物流发合规倡议
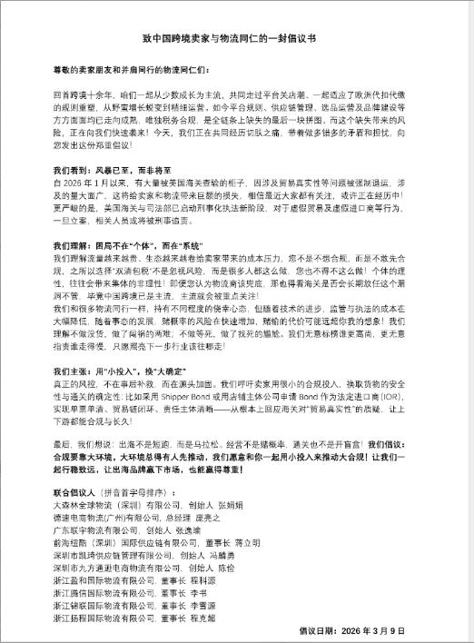
面对行业危机,3月9日,大森林、德速电商、联宇物流等十家国内头部物流公司联合发声,发布《致中国跨境卖家与物流同仁的倡议书》,为卖家指明合规方向,扭转部分卖家侥幸心态,推动行业向合规化转型迈出关键一步。

从短期来看,倡议书呼吁卖家摒弃“低报货值、混装避税”等违规操作,依赖不合规方式降本的卖家需立即调整策略,增加合规投入——如实申报货值会直接增加税费支出,办理Shipper Bond、以店铺主体作为法定进口商等要求,也需投入时间和资金。同时,卖家需重新梳理供应链、报关流程,淘汰不合规合作方,短期内可能出现订单交付延迟、运营节奏打乱的情况。
从长期来看,倡议书为卖家提供了明确的合规路径,能有效降低货物查验、退运风险,减少资金损失和信誉受损,为长期稳定运营提供保障。同时,合规化洗牌将淘汰不合规卖家,为合规经营者创造公平竞争环境,推动中国跨境电商行业整体升级,提升中国商品在美国市场的公信力。
此外,倡议书还搭建了卖家与物流企业的协同桥梁,助力提升跨境链路稳定性。
02
破局信号:头部物流发合规倡议
此次查验风暴将加速跨境行业洗牌,三类主体迎来重塑:
一是货代企业,不合规、抗风险弱的中小货代将被淘汰,头部合规物流企业凭借专业能力抢占市场;
二是跨境卖家,依赖低价、违规降本的卖家难以生存,合规经营、有品牌力的卖家将脱颖而出;
三是供应链上下游,不合规的供应商、报关机构被筛选,行业形成“合规优先”的协同生态,推动整个跨境链路向规范化、高质量转型。

03
破局信号:头部物流发合规倡议
面对美国5H查验的长期高压态势,跨境卖家不能被动应对,需主动出击,结合自身运营情况,采取针对性的应对措施,将合规理念融入运营全流程,才能突破困境、实现可持续发展。
1. 严守合规,筑牢通关根基
卖家需摒弃侥幸心理,如实申报货物信息,杜绝低报、虚假申报等违规行为;
主动办理Shipper Bond,按要求准备完整、真实、一致的报关资料;
加强产品合规审核,确保符合美国质量标准、安全规范及知识产权相关规定,规避查验风险。
宁波某家居卖家曾因申报价值与实际采购价偏差12%,被处以28万美元罚金,此类教训值得警惕。
2. 优化供应链,提升链路稳定性
优先选择资质齐全、经验丰富的头部物流企业合作,借助其专业能力规避查验风险;
与物流企业建立常态化沟通,及时掌握政策变化,优化运输路线,避开查验重灾区,缩短查验周期;
合理管控库存和备货量,提前与海外客户沟通调整交付时间,减少时效延误纠纷。

3. 管控成本,强化风险防范
通过精细化管理降低合规带来的成本压力,如优化采购流程、合理规划物流方案;
建立合规自查机制,及时整改潜在问题;
购买出口保险,应对货物查验、退运等突发情况;
密切关注美国海关政策动态,提前应对查验重点调整(如后续可能延伸至DTC小包低报、EPA/FDA管控品等领域)。
4. 拓展多元市场,降低单一依赖
摆脱对美线市场的过度依赖,积极拓展欧洲、东南亚、RCEP成员国等海外市场,实现市场多元化布局;借助RCEP红利,针对性调整产品和运营策略,开拓新增长空间;加强品牌建设,提升产品核心竞争力,摆脱低价竞争依赖,凭借优质产品和服务维持市场份额。
04
合规行远,危中寻机
美国“5H查验”升级是中国跨境电商行业的严峻考验,也推动行业进入合规化转型关键期。倡议书虽让卖家短期承压,但长期来看,能帮助卖家规避风险、实现稳定运营,推动行业高质量发展。
对于跨境卖家而言,唯有主动顺应合规趋势,优化运营策略、强化风险防范、拓展多元市场,才能突破美线清关困境,在全球贸易中站稳脚跟。同时,期待行业各方协同发力,推动中国跨境电商在合规道路上稳步前行。
来源:速卖通草帽

评论