为进一步放大进博会溢出效应,市商务委会同溢出效应组各成员单位,精心策划推出“进博专享·溢出联动”项目:聚焦“政策联动”,首次发布“进博溢出联动政策包”;聚焦“文旅联动”,策划推出5大主题、80多个精品旅游项目和专属优惠;聚焦“活动联动”,举办2025上海“进口嗨购节”暨“国别商品文化缤纷月”等50场活动。同时,打造71路和无轨电车组成的“进博专线”,设立进博溢出联动现场服务点,提供“贴心、暖心、尽心”的服务。详见↓

10月23日,市商务委与市公安局、市税务局、上海海关、虹桥国际中央商务区管委会联合发布“进博溢出联动政策包”,包括首发经济、离境退税、展后留购、进口展品销售、出入境便利服务及虹桥商务区等相关政策。

在国家商务部、海关总署的指导和市财政局、上海海关等单位支持下,在2024年首发上海2.0版政策基础上,市商务委、市财政局、上海海关联合发布《关于加力促进上海市首发经济高质量发展的措施》(沪商规〔2025〕2号),延续实施首发上海2.0版七项举措,升级推出三项新增支持措施,主要包括:提升展会新品首发能级、试点首发进口消费品检验便利化措施、试点首发进口化妆品快速通关模式等。本措施自2025年4月23日起实施,有效期至2029年4月30日止。
一图读懂首发上海3.0政策
(上下滑动查看内容)

为发挥中国入境旅游第一站作用,将上海打造成离境退税标杆城市,市商务委、市税务局、市财政局、市文化旅游局、上海海关、中国人民银行上海总部联合制定《上海市优化离境退税消费环境行动方案(2025-2027年)》(沪商商贸〔2025〕236号),更好地把入境流量转化成消费增量,有效扩大入境消费,畅通国内国际双循环,提升上海国际消费中心城市能级。行动方案主要内容有:一是扩大离境退税网点覆盖范围;二是丰富离境退税商品品类;三是提升离境退税便利化水平;四是优化离境退税服务环境。
图解《上海市优化离境退税消费环境行动方案(2025-2027年)》
(上下滑动查看内容)

为保障中国国际进口博览会“越办越好”,海关总署于2025年7月16日发布《2025年第八届中国国际进口博览会海关通关须知》(海关总署公告2025年第148号),其中对“展后留购”作出如下规定:对于展后留购的展览品,国家会展中心或其委托的主场运输服务商应当按照海关相关规定统一办理进口手续。涉及许可证件管理的,应当办理相关许可证件。允许列入跨境电商零售进口商品清单的进境展览品,在展览结束后进入经海关注册登记的海关特殊监管区域或保税物流中心(B型)的,对符合条件的,可按照跨境电商网购保税零售进口商品模式销售。服务模式、出入境手续简化、支持保税展示展销常态化等内容。
进入下方链接查看:
海关总署公告2025年第148号(关于发布《2025年第八届中国国际进口博览会海关通关须知》和《海关支持2025年第八届中国国际进口博览会便利措施》的公告)
http://www.customs.gov.cn/customs/302249/302266/302267/6629910/index.html
财政部、海关总署、税务总局联合印发《关于中国国际进口博览会展期内销售的进口展品税收优惠政策的通知》(财关税〔2020〕38号),包括4方面内容:一是对进博会展期内销售的合理数量的进口展品免征进口关税、进口环节增值税和消费税;二是每个展商享受税收优惠的销售数量或限额,按通知附件规定执行;三是对展期内销售的超出政策规定数量或限额的展品,以及展期内未销售且在展期结束后又不退运出境的展品,按照国家有关规定照章征税;四是参展企业名单及展期内销售的展品清单,由承办单位中国国际进口博览局和国家会展中心(上海)有限责任公司向上海海关统一报送。本通知自2020年10月14日起执行。
(上下滑动查看内容)
关于中国国际进口博览会展期内销售的进口展品税收优惠政策的通知
财关税〔2020〕38号
上海市财政局、上海海关、国家税务总局上海市税务局、中国国际进口博览局、国家会展中心(上海)有限责任公司:
为支持举办中国国际进口博览会(以下简称进博会),经国务院批准,现就有关税收政策通知如下:
一、对进博会展期内销售的合理数量的进口展品免征进口关税、进口环节增值税和消费税。享受税收优惠的展品不包括国家禁止进口商品,濒危动植物及其产品,烟、酒、汽车以及列入《进口不予免税的重大技术装备和产品目录》的商品。
二、每个展商享受税收优惠的销售数量或限额,按附件规定执行。附件所列1-5类展品,每个展商享受税收优惠政策的销售数量不超过列表规定;其他展品每个展商享受税收优惠政策的销售限额不超过2万美元。
三、对展期内销售的超出政策规定数量或限额的展品,以及展期内未销售且在展期结束后又不退运出境的展品,按照国家有关规定照章征税。
四、参展企业名单及展期内销售的展品清单,由承办单位中国国际进口博览局和国家会展中心(上海)有限责任公司向上海海关统一报送。
本通知自印发之日起执行。
附件:中国国际进口博览会享受税收优惠政策的展品清单
下载链接:
https://gss.mof.gov.cn/gzdt/zhengcefabu/202010/t20201013_3602959.htm
财政部
海关总署
税务总局
2020年10月12日
上海公安机关在往届基础上推出出入境便利服务“组合包”升级版,为各类境外展客商适配最精准的出入境便利服务措施,涵盖6方面内容:一是为上海单位邀请的外籍展客商提供电子口岸签证入境便利;二是为外省市参展企业邀请的外籍展客商提供口岸签证入境便利;三是为从境外组团来华参观进博会的普通观众提供口岸团体旅游签证入境便利;四是为往届展客商、专业观众精简材料快速办证;五是提升市公安局驻国展中心境外人员服务站服务能级;六是发挥市公安局虹桥商务区内海外人才直联平台联动功能。
虹桥国际中央商务区是进博会永久举办场馆所在地。市商务委、市司法局和虹桥国际中央商务区管委会等部门先后出台相关政策,推动商务区贸易功能提质升级,会展经济健康发展,以高质量、高水平的法律服务助力提升虹桥国际开放枢纽辐射能级,承接和放大进博会溢出效应。
(1)点击链接查看→坚持“引进来”和“走出去”并重!上海推出支持虹桥国际中央商务区建设国际贸易中心新平台的若干措施
(2)《加快推动虹桥国际中央法务区建设实施方案(2024-2026年)》
(上下滑动查看内容)
一
工作目标
到2026年底,虹桥国际中央法务区(以下简称法务区)初步建成与虹桥国际中央商务区(以下简称商务区)功能定位相匹配,高效调配全市法律服务资源,面向长三角、辐射全国、链接全球提供优质法律服务的功能性平台。法务区内长三角地区、国际化业务占比持续增长,品牌综合型律师事务所、品牌专精型律师事务所数量稳步增长。法务区内法律服务机构依托虹桥国际开放枢纽,拓展完善海外布局,更好为商务区企业“走出去”保驾护航,打造市场化、法治化、国际化一流营商环境新高地。
二
主要任务
(一)做强核心功能,提升综合服务力
1. 加速法务资源集聚。充分发挥律师事务所同城分所等政策优势,支持本市优质法律服务资源向法务区整合集聚。鼓励本市仲裁机构、公证机构、司法鉴定机构、商事调解组织入驻法务区或在法务区开展业务。支持法律服务多元主体聚合式发展,逐步完善法务区综合服务体系。吸引法律服务机构及其上下游资源向法务区集聚,推动形成以法律服务业为主导的产业链,延伸带动上下游关联产业,促进法律服务业规模化、产业化发展。
2. 加大引强育优力度。引进和培育一批国内一流、具有国际竞争力的法律服务机构。以落实《关于进一步优化发展环境 促进上海专业服务业高质量发展的指导意见》《发挥城市功能优势 做强律师事务所品牌 加快推动上海国际法律服务中心建设的若干措施》等文件为抓手,在法务区积极引育知名度高、专业服务能力强的品牌综合型、品牌专精型法律服务机构,构筑头部引领、行业争先、整体提升的高质量发展格局。鼓励国内优质律师事务所在法务区设立总所或总所的运营管理中心。支持法务区内的上海律师事务所与外省市优质律师事务所通过吸收或新设合并,实现优势互补、强强联合。
3. 强化服务保障功能。聚焦商务区交通、商务、会展、科创四大核心功能发展需求,推动法务区法律服务机构向商务区企业提供针对性服务保障。依托重点企业“服务包”等工作机制,助力商务区企业提升合规经营水平。组建专业服务队伍,加强与商务区知识产权海外维权援助基地、虹桥海外发展服务中心、虹桥国际人才服务中心等平台联动服务。围绕“丝路电商”等企业“走出去”重点方向领域的关键需求和核心要素,加快提升法律服务机构出海能力,积极促成法务区内法律服务机构的境外分支机构与商务区出海企业达成服务合作。
(二)深化开放引领,提升国际竞争力
4. 强化改革创新能力。主动对接国际高标准经贸规则,聚焦律师执业、公证发展、商事调解、仲裁服务等重点领域深化制度型开放,积极争取改革创新举措在法务区率先落地实施。用足法律服务业现有开放政策,积极争取外国律师事务所驻华代表机构、境外仲裁机构业务机构入驻法务区或在法务区开展业务,加快国际化法律服务要素聚集,逐步提升法务区国际化服务能力。用好上海律师事务所与境外律师事务所业务合作方式与机制,提升法务区涉外法律服务能级。
5. 提升国际仲裁能级。推动上海仲裁委员会虹桥中心实质化运作,发挥上海国际航空仲裁院、空中丝绸之路投资贸易争端解决中心等仲裁平台作用,探索优化国际争端解决机制,打造专业领域竞争优势。继续办好上海国际仲裁高峰论坛、上海仲裁周等高质量、高规格、国际化交流研讨活动,提升上海仲裁国际公信力、吸引力和影响力,助力打造面向全球的亚太仲裁中心。
6. 用好对外链接平台。以进博会等双向开放大平台为服务支点,积极开展法务区与进博会对接配套活动,争取进博会投资促进、经贸交流等要素导入法务区。积极发挥商务区内执业律师作用,为有意向落地的展客商精准提供国际贸易、外商投资、知识产权等重点领域的法律服务。
(三)强化创新发展,提升辐射影响力
7. 深化法律科技赋能。加快数字化、智能化、绿色化转型发展,加速法务区科创策源功能特色布局。用好法务区支持法律科技行业发展政策,吸引国内外法律科技企业总部或研发中心入驻法务区,对于达到一定发展规模和能级的法律科技企业,按照规定给予支持。对法务区法律科技企业发生的研发费用,符合条件的可按照规定享受税前加计扣除优惠政策。引导法务区法律服务机构通过组建共同体等方式加强法律科技产品研发,或通过数据共享、律师参与等方式与法律科技企业合作开展法律行业大模型等产品研发。支持高校学生围绕法律科技开展创新创业,对于符合条件的初创期法律科技企业,按照规定给予支持。鼓励法务区法律科技企业参加国家、上海市创新创业大赛,对获奖企业按照规定给予奖励。
8. 促进区域协同发展。围绕贯彻长三角一体化发展国家战略,支持沪苏浙皖重点城市、重点区域在法务区开展法治领域的合作共建、项目协作、党建联建,构建更加紧密的区域创新共同体。进一步推动律师、仲裁、公证、司法鉴定、法律科技等协会依托法务区平台,加强与长三角地区行业协会间的沟通联络,在提升服务能力、深化区域合作、促进交流融合等方面发挥示范带动和创新引领作用。
9. 积极打响节展品牌。鼓励法律服务机构、法律科技公司、法律新媒体等各类业态聚焦法律服务业发展热点和前沿问题,在法务区举办高质量、高规格的法治论坛、研讨会、沙龙、专业培训等,搭建开放共享、合作共赢的法律服务交流平台。加大法务区法治品牌宣传力度,展示法务区创新发展举措,增强法律服务生态圈的辐射力、影响力。
(四)构建支撑体系,提升综合保障力
10. 激活功能平台效能。支持上海市律师协会长三角一体化行业发展研究中心等功能性平台发挥作用,促进长三角地区法律服务行业要素畅通流动和人才交流。推动虹桥国际中央法务大厦(包括虹桥汇T9及T10连廊部分)等空间载体丰富服务功能、提升服务水平,面向长三角乃至全国,为法律服务机构及其客户在法务区开展案件办理、业务对接、沟通会谈提供充足便利。适时推动虹桥国际中央法务大厦政策体系复制推广到虹桥汇T10等法务区其他优质载体。
11. 做强配套服务功能。进一步完善法务区管理服务体系,发挥法务区综合服务中心服务中枢功能,为法务区法律服务机构提供线上线下“一站式”政务服务,为商务区各类企业搭建“家门口”法律服务平台,为意向入驻机构提供全方位政策支持渠道。健全法务区运营管理机制,围绕法务区建设规划和发展实际需求,探索系统化、专业化运营管理模式,充实法务区事业部运营团队力量,构建法务区建设支撑体系。
12. 加强发展跟踪研究。建立政产学研一体化协作机制,加强与国内外法学院校、研究机构、行业协会等合作,聚焦新质生产力培育、政策创新、科创策源、产业布局、金融服务等重点领域开展协同研究。充分发挥法务区专家顾问团作用,探索建立法务区发展研究评估体系,研究解决法务区建设重点难点问题,推动法务区发展实际需求和政策体系实现动态优化。加强法务区机构发展规模、法律服务工作者等数据统计分析,开展国内外法务区对比研究,塑造增强上海法务区建设核心优势和发展特色。
发挥市司法局、虹桥国际中央商务区管委会、属地区政府三方领导小组机制作用,统筹推进法务区创新发展各项任务落实。在法务区核心区重点区域(3.7平方公里)基础上,市司法局、虹桥国际中央商务区管委会立足法务区功能定位和发展目标,结合商务区闵行、长宁、嘉定、青浦片区资源条件,适时探索法务区拓展布局。推荐法务区优质法律服务机构纳入本市相关部门重点机构、重点企业名单,加强对优秀法律服务人才落户、安居等综合配套服务供给。统筹发展和安全,加强对法务区涉外法律服务机构、新兴法律服务业态设立和发展的跟踪指导,依法防范和处置与法律服务相关的数据安全、网络安全、隐私保护等安全风险,确保法律服务市场健康有序发展。
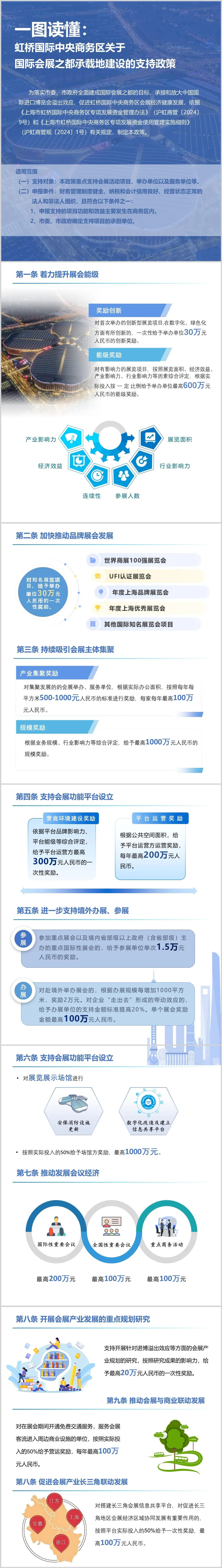
(3)《虹桥国际中央商务区关于国际会展之都承载地建设的支持政策》
(上下滑动查看内容)

来源:上海发布

评论