分享一篇文章。
对跨境电商卖家而言,完成境外投资 ODI 备案、拿到《企业境外投资证书》,仅是出海布局的起点。备案后的年度义务常被企业忽略,然而这些流程直接关系到海外业务的合规性 —— 不仅影响资金能否顺利汇出、分红能否正常回流,还可能对后续市场拓展造成制约。本文将系统梳理 ODI 备案后需完成的关键事项,帮你扫清合规障碍。
本文大纲
一、境外企业报到登记
二、银行外汇登记
三、 商务部门报告
四、发改委报告
五、 外汇局存量权益登记
六、 税局对外投资情况申报
七、其他合规注意事项
境外企业报到登记
企业(机构)新设或并购境外企业后,需在注册完成 30 日内,
通过商务系统打印《境外中资企业(机构)报到登记表》(简称《报到登记表》),
先到商务部门盖章,再前往中国驻外使馆经商处办理报到登记。
注:部分城市(如深圳)的商务局会将盖章后的《报到登记表》与《企业境外投资证书》一同发放,无需重复办理,具体以当地商务部门要求为准。
1. 报到方式
可当面办理,或通过信函、传真、电子邮件等方式向驻外使(领)馆经商处室报到。
2. 经商处室联系方式
登录商务部官网(http://www.mofcom.gov.cn),在 “关于我们 — 联系方式” 中查询。

3.以香港地区报到为例
依据2025 年 7 月 25 日发布的《在港新设中资企业(机构)报到登记工作指引》,具体要求如下:
登记时间:香港公司注册完成后 30 日内
报到部门:中央政府驻港联络办经济部
咨询电话:00852-23087983、23087888
提交资料:
① 《报到登记表》原件(填写完整真实,加盖境内投资主体及商务部门公章);
② 《企业境外投资证书》复印件;
③ 香港公司《公司注册证书》(CI)复印件;
④ 香港公司《商业登记证》(BR)复印件(剩余有效期需 3 个月以上)。
注:仅①需原件及指定盖章,其余为复印件,无需额外盖章或公证。
报到程序:
① 工作时间:周一至周五 9:00-17:30(节假日除外);
② 办理地点:驻港联络办经济部办证室(香港中西区干诺道西 162-164 号昌宁大厦 G02 办公室);
③ 取回执联时间:上午 11 点前递交,当日下午 3 点后可取;11 点后递交,次日下午 3 点后可取;
④办理人员:可指定或委托专人办理(无需法人到场),经办人需提交身份证件,不接受邮寄办理。
注意:官方不收取费用,若委托代办机构,费用由双方协商。
4.回执联后续处理
企业完成报到登记后,投资主体需在 10 日内通过商务部系(https://ecomp.mofcom.gov.cn/loginCorp.html)填写报到情况并扫描上传经使(领)馆盖章的《报到登记表》回执联,原件由企业自行留存。



银行外汇登记
外汇登记及资金汇出通常由银行直接审核,外管局间接监管。企业必须完成外汇登记,才能通过银行购汇汇出资金,否则可能被认定为 “逃汇” 或 “非法跨境资金流动”,面临合规风险。
1.准备材料
以深圳招行为例,具体以经办银行要求为准:
1) 投资主体营业执照、公章、法人私章、财务章、法人身份证;
2) 经办人身份证、授权委托书;
3) 境外企业注册证明文件(如注册证明书、章程);
4) 商务部《企业境外投资证书》、发改委《境外投资项目备案通知书》;
5) 关于境外投资的董事会决议;
6) 投资资金来源与用途(使用计划)说明;
7) 资金来源证明(如审计报告、财务报表、银行流水回单等;贷款需提供贷款合同);
8) 资金用途证明(如境外公司付款合同或发票,注明金额);
9) 银行提供的《境外直接投资外汇登记业务申请表》(按模板填写);
10) 其他可能需要的材料

2.银行提交申请
由境内投资主体通过具备 ODI 业务资质的银行(如四大国有银行、招商银行等)提交上述材料,银行将直接对接外管局系统办理后续流程。
3.银行审核与外管局登记
银行审核通过后,通常 7个工作日左右,通过资本项目信息系统完成登记,企业领取 “外汇业务登记凭证”(含外汇登记编号),凭此办理购汇及资金汇出。

4.资金用途红线
1) ❌ 严禁用于境外买房、炒股、购买理财等非经营用途;
2) ❌ 不得超出备案核准的投资金额(若实际投资额需增加,需先向商务、发改部门申请变更备案,获批后方可调整)。
5.审查核心
外管局监管核心是 “真实合规”,确保资金来源合法、项目与用途一致,防止虚假投资、洗钱或资本外逃等违规行为。
商务部门报告
企业通过商务部系统
(https://ecomp.mofcom.gov.cn/loginCorp.html),按要求提交月报、半年报、年报、突发情况报告,确保信息报送及时、准确。
1. 月报
填报时间:投资款汇出次月 10 日内完成填报,数据需与银行实际汇出数据一致(汇率以资金汇出当日为准);若当月无资金汇出,无需填报。
操作路径:登录商务部系统→进入 “对外投资合作信息服务 — 统计类 — 对外直接投资统计 — 月报管理”→选择对应企业表格填报。
2. 半年报
填报频率:每半年填报 1 次(每年共 2 次),具体报送时间以商务部门官方通知为准。
操作路径:登录商务部系统→进入 “对外投资合作信息服务 — 业务类 — 备案(核准)报告 — 半年报”→按系统提示填报。

3. 年报
填报时间:每年1次,具体以当地商务部门通知为准!
操作路径:登录商务部系统→进入 “对外投资合作信息服务 — 统计类 — 对外直接投资统计 — 年报”→完成表格填报。

4. 突发情况报告
境外企业若发生以下情形,需在 24 小时内紧急报告:
① 重大生产安全事故;② 暴恐袭击、绑架;③ 社会治安、群体性事件;④ 重大卫生疾病事件;⑤ 自然灾害;⑥ 战争、政变、政府违约、外汇管制;⑦ 重大负面舆论;⑧ 其他需报告情形。
操作路径:登录商务部系统→进入 “对外投资合作信息服务 — 业务类 — 备案(核准)报告 — 突发情况报告”→填写事件详情并提交。

发改委报告
企业需通过发改委系统
(https://jwtz.ndrc.gov.cn/jwtz/home),提交项目完成情况报告及重大不利情况报告。
1.项目完成情况报告
报送时间:项目完成后 20 个工作日内提交;“项目完成” 包括建设工程竣工、股权 / 资产交割完成、中方投资额全部支出完毕或其他需确认项目落地的情形。
操作路径:登录系统→进入“项目管理 — 项目完成情况”→按要求填报项目完成情况

2.重大不利情况报告
触发情形:发生外派人员重大伤亡、境外资产重大损失、损害中外外交关系等严重情况时,需紧急报送。
报送时间:自情况发生之日起 5 个工作日内提交。
操作路径:登录系统→进入 “项目管理 — 重大不利情况”→详细说明事件经过、影响及应对措施。

外汇局存量权益登记
境外投资企业的境内投资主体,需在每年1月1日 - 6月30日期间,通过国家外汇管理局 “数字外管平台”(http://zwfw.safe.gov.cn/asone),报送境外企业上一年度的资产、负债、权益等存量数据。
操作路径:
1. 登录外汇平台,使用企业营业执照统一社会信用代码的第 9-17 位作为机构代码;
2. 初始用户代码为 “quanyidj”,初始密码为 “20150101Aa”(若已修改密码,需使用更新后的密码登录);
3. 进入 “数据申报 — 存量权益 —ODI 存量权益登记”,选择对应年份,按系统提示填写表格并保存申报。


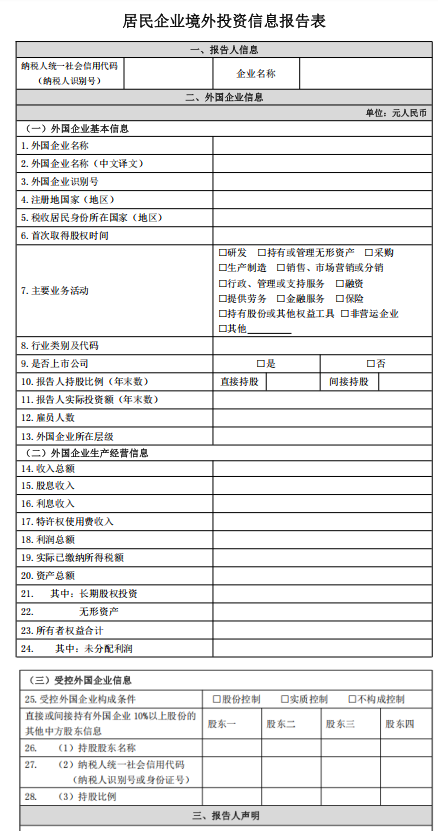
税局对外投资情况申报
依据《关于优化纳税服务 简并居民企业报告境外投资和所得信息有关报表的公告》(国家税务总局公告 2023 年第 17 号),境外投资企业需按规定填报《居民企业境外投资信息报告表》。
1. 填报主体:
1) 直接持有外国企业 10%(含)以上股份或有表决权股份的居民企业;
2) 通过境内合伙企业间接持有外国企业 10%(含)以上股份的居民企业(由合伙人填报,合伙企业无需填报)。
注:多层间接持股的,按各层持股比例相乘计算;若中间层持股比例超过 50%,则按 100% 计算持股比例。
2. 申报时间:
与企业所得税年度汇算清缴同步进行(通常为每年 1 月 1 日 - 5 月 31 日),随企业所得税年度纳税申报表一并报送主管税务机关。

其他合规注意事项
1.变更管理
若投资主体、投资金额、股权结构、境外企业经营范围等发生实质性变更,需及时向商务、发改部门申请办理备案变更,避免因信息不一致导致合规风险。
2.税务合规
境外企业需同时遵守驻在国(地区)及中国的税务规定,按当地法律要求完成年度审计,并留存相关税务资料备查。
3.数据联网核查
目前商务、税务、外汇、发改等部门已实现数据共享,企业未按要求申报或报送信息不实的,可能被系统预警并要求补正;情节严重的,将影响资金汇出、分红回流等业务,甚至被纳入监管 “黑名单”。
总结
ODI 备案不是 “一劳永逸” 的终点,而是企业合规出海的 “持续通行证”。从境外企业报到登记到各部门的定期申报,从外汇资金汇出到税务信息报送,每一项流程都承载着监管部门对 “真实投资、合规经营” 的要求。
对企业而言,建议安排专人负责申报事宜,定期核查申报节点,同步更新投资信息 —— 这是避免因流程遗漏导致业务受阻的关键。唯有将合规融入海外运营的全周期,才能确保资金流动顺畅、市场拓展稳健,为企业的全球化布局筑牢根基。
希望这份指南能帮跨境卖家理清备案后的合规思路,让出海之路更从容!


评论