过去,在跨境电商行业,一些卖家通过境外主体注册店铺、个人账户收款、拆分业务主体等方式,使得资金流和业务流更加隐蔽,现在这种依靠信息不对称的“避税红利”正在迅速消失。
伴随着2025 年 10 月 1 日,国家税务总局第 15 号(互联网平台涉税信息报送)和 17 号公告(企业所得税预缴申报优化)的正式实施,跨境电商开始进入全链路合规监管时代。


现有跨境电商模式
1.业务模式
跨境电商业务模式主要围绕“销售对象”和“物流方式”划分,常见类型如下:
B2C零售模式:通过亚马逊、TikTokShop等平台向境外个人消费者销售,订单金额小、频次高,物流以快递(如DHL)或平台仓(如亚马逊FBA)为主。
B2B批发模式:通过阿里巴巴国际站、Made-in-China等平台向境外企业(如批发商、线下门店)销售,订单金额大、周期长,物流以海运、空运为主,需提供商业发票、装箱单等全套单证。
海外仓模式:先将货物批量发往境外海外仓,消费者下单后从海外仓发货,物流时效快,适合标准化产品(如3C、服装)。通过“提前将货物运至境外仓库”,为B2C或B2B订单提供“本地仓储、配送、售后”服务,是提升跨境电商运营效率的关键支撑模式。
2.报关模式

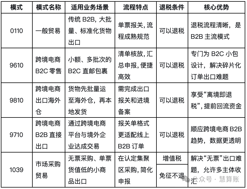
0110
是我国最传统、最主流的出口报关模式,堪称传统出口贸易的 “合规标杆”,其项下出口额占我国外贸出口总额的 70% 以上。该模式适用于境内企业通过正常商业谈判签订合同,出口大批量、高货值的货物,且无需依托特定电商平台完成交易。
9610
主打速卖通、TikTok Shop 等平台的中小跨境卖家,以及做独立站自发货的商家,尤其适合销售服饰、3C 配件等轻小件商品,且有稳定小额订单量、重视合规退税的主体。
9810(跨境电商出口海外仓)
适合亚马逊 FBA 卖家、布局自有或第三方海外仓的企业,适合销售家居、电子产品等高销量 SKU 商品,以及快消品领域中需要前置备货提升配送时效的商家。
9710
适合传统外贸企业转型线上跨境电商的主体,以及有大宗商品出口需求的企业,比如出口机械、家具等货物,通过阿里巴巴国际站等 B2B 平台达成交易的企业。
1039(市场采购贸易)
这是国家为扶持中小微商户而推出的出口外贸新业态,核心是解决中小商户无进项增值税发票出口的难题。其特指在经认定的试点市场(如义乌小商品市场、广州花都皮革城)内采购商品,单票货值≤15 万美元的出口业务。

跨境电商卖家税务风险解读
一、境内公司直接运营(合规报关)
税务风险:若及时按平台数据申报纳税,享受退税,风险可控。
外汇风险:资金通过正规第三方支付回流,符合外汇管理规定。
刑事风险(骗税/逃税):无虚构交易、虚开发票行为则无风险。
二、境内公司直接运营(买单出口)
税务风险:
1、需按“内销”补缴13%增值税;
2、企业所得税按25%追缴,追溯3年,同时加收滞纳金和罚款;
3、无法享受出口退税,损失退税收益。
外汇风险:买单出口导致外汇无法合规收汇,存在违规结汇、逃汇嫌疑,卖家通常通过“个人账户收款”,可能被认定为“逃汇”,面临30%以上等值以下罚款。
刑事风险(骗税/逃税):若代理涉及虚开发票,可能被牵连,构成“虚开增值税专用发票罪”,涉嫌买单出口骗税。
三、境外个人运营(无企业主体)
税务风险:
1、平台报送个人收入后,未申报个人所得税(综合所得税率3%-45%),需补缴+罚款;
2、无法享受小微企业税收优惠,税负率高;
3、若境外个人在欧盟境内销售货物,需注册欧盟VAT税号并按销售国税率申报纳税。
外汇风险:个人境外账户收款未申报,触发CRS后,按“逃汇”处罚,资金可能被冻结;中国境内个人每年结汇限额为5万美元,境外个人虽无结汇限额,但需证明资金来源的“合法性”。
刑事风险(骗税/逃税):境外个人在中国境内逃避缴纳税款,数额较大(10万元以上)且占应纳税额10%以上的,构成“偷税罪”。

企业合规建议
面对日益严格的税务监管环境,跨境电商企业应当转变观念,将合规作为核心竞争力:
摒弃错误认知:破除“合规即多缴税”误区,实际上规范出口退税可获得13%增值税退税,相当于降低采购成本。
中小企业尽早合规:随着平台与税务机关数据联网,企业规模不再是“避查”保护伞,2023年跨境电商稽查中中小企业占比达60%。
构建长效机制:合规不是“一次性补税”,而是需建立全链条、可落地、长效化的合规体系。
把握政策红利:善用出口退税、无票免税(综试区内)及企业所得税核定征收等优惠政策,在合规同时降低税负。
来源:尚合财税

评论