分享一篇文章。
2025年我国跨境电商在复杂外部环境中走势较为震荡,但仍展现强劲韧性,在风浪中前行——上半年增长稳健,下半年增速放缓,政策红利与产业转型正在同步发力。
可以用三句话,总结这一年的变与不变:
第一,上半年稳中有进、韧性凸显;
第二,下半年增速放缓、结构生变;
第三,政策赋能三大方向推动高质量发展。
一、2025上半年:稳中有进,韧性凸显
据中国海关总署数据,中国上半年进出口总值达1.37万亿元,同比增长10.3%,呈现稳健增长态势。
从出口渠道来看,美国、欧洲的比重有所下降,但仍是最大客户:美国(28.4%)、英国(8.3%)、德国(5.5%)。

二、2025下半年:增速放缓,结构生变
进入下半年,受美国T86政策取消影响,我国跨境电商增速有所放缓,前三季度进出口总值约2.06万亿元,同比增长6.4%。其中,出口总值约1.63万亿元,增长6.6%。

从品类来看,我国跨境电商商品多以轻小件及低货值产品为主,出口商品主要有服饰鞋包及珠宝配饰、数码产品及配件、家用办公电器及配件等。截至2025年10月,我国低货值商品对美出口值同比下降了51%,对欧洲的出口值则同比增长了47%。

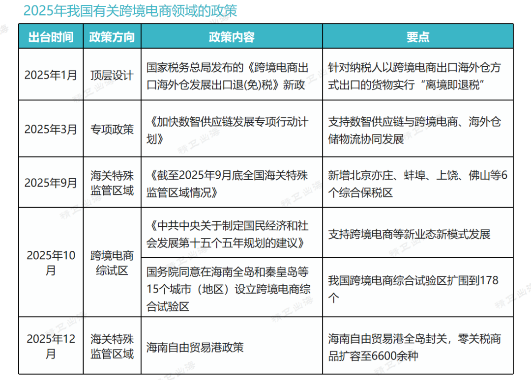
三、政策赋能:三大方向推动高质量发展
2025年是“十四五”规划收官之年,亦是“十五五”规划谋篇布局之年。我国推出了多项支持跨境电商发展的政策,涵盖海关监管、区域发展和政策创新等多个维度。

整体而言,2025年我国跨境电商正从规模扩张向质量效益转型,政策红利向三大领域集中:
一是“产业带+跨境电商”。依托综试区政策,纺织服装、农产品等特色产业带加速出海;
二是数智供应链领域。人工智能、物联网技术在跨境多个环节的应用场景持续拓展;
三是区域协同领域。海南自贸港与综试区政策叠加、“一带一路”沿线海外仓网络建设,正在重塑跨境贸易地理格局。
站在“十四五”与“十五五”的历史交汇点,跨过阵痛期的出海企业正迎来前所未有的政策红利期。从综试区的持续扩容,到数智供应链的深度赋能,再到“离境即退税”等顶层设计的落地,国家正全方位护航品牌从“卖货出海”向“产业出海”跨越。
结语
2025年中国跨境电商在震荡中展现出了极强的韧性,从上半年的稳健增长到下半年的结构调整,行业已逐步从规模扩张转向质量提升。一系列政策红利的精准释放,为“产业带+跨境电商”、数智供应链和区域协同发展开辟了新空间。尽管外部环境仍充满不确定性,但转型之路已然清晰——未来,跨境电商不再仅是“卖全球”,更是以更优的供应链、更智慧的生态和更协同的布局,在风浪中行稳致远。
精卫出海
填平出海鸿沟,跨境电商行业的资讯与指南。跨境电商充电第一站。

评论