无论是深耕跨境电商平台的B2B卖家,还是寻求转型的传统外贸企业,掌握“9710”模式都意味着把握政策支持、通关便利与合规保障的多重机遇。
本文将从定义解析、模式对比、补贴申请、报关流程四大核心维度,系统拆解9710模式的核心逻辑与实操要点,助力企业精准把握政策机遇、规避经营风险,实现跨境出口业务的规范化与规模化发展。
本文概要
一、什么是9710?
二、9710与其他主要报关模式的区别
三、跨境电商能否申请9710补贴?
四、9710出口报关全流程
01
什么是9710?
9710 是海关监管代码,全称是“跨境电子商务企业对企业直接出口”,俗称“跨境电商B2B直接出口”。
核心特征:线上化、B2B、大宗交易。
通俗理解:指中国境内的企业通过跨境电商平台(如阿里巴巴国际站、中国制造网、亚马逊企业购等)与境外企业达成交易后,通过跨境物流直接将货物出口送达境外企业,并采用此代码向海关申报。
一句话总结:9710 是线上平台促成的企业对企业大宗跨境交易的专属海关监管标识,是这类业务的 “官方身份凭证”。
02
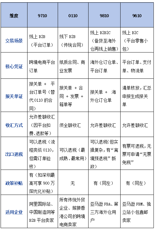
9710与其它主要报关模式的区别
为了更清晰地理解9710,我们将其与最相似的0110(一般贸易)及其它模式进行对比:

9710与0110最本质的区别:9710的核心在于交易线上化,订单可追溯;而0110是以线下传统交易为核心。国家设立9710的目的,是为了将线上B2B贸易从传统外贸中区分开来,便于精准统计跨境电商数据并给予针对性的政策支持(如补贴)。
03
跨境电商能否申请9710补贴?
跨境电商企业可申请 9710 相关补贴,但需通过严格合规审查,补贴核心目的是鼓励 “阳光化” 出口,并非仅凭 9710 申报通道即可自动获取。

(一)业务模式合规要求
1、真实线上交易
必须在正规跨境电商平台(如阿里国际站、亚马逊B2B)完成真实订单交易,禁止线下交易补单。
交易主体必须为企业对企业(B2B),不得将C端订单伪装成B2B申报。
2、准确报关申报
由国内跨境电商企业作为申报主体,报关时需明确使用"9710"监管代码(不可错报为0110等)。
商品名称、数量、价格需与平台订单、物流单据、收款记录完全一致(如订单100台,报关不可申报120台)。
3、数据一致性
订单、物流、资金流信息需全程匹配,海关将稽查数据真实性。
(二)企业资质条件(以深圳为例)
1.基础合规要求
在深圳市线上综合服务平台完成阳光化试点登记并开展跨境电商业务。
未被列入严重失信主体名单,无税务稽查、补税或处罚记录。
实缴注册资本、持续为员工缴纳社保及个税,具备实际经营场所(购买或租赁)。
2.经营指标
1年以上跨境电商进出口贸易经验,结汇率≥50%。
80%以上货物在企业所在地关区申报及口岸通关。
货物贸易外汇收支名录等级在C级以上。
3.附加资质(满足其一即可)
拥有自主知识产权(专利、商标等)或具备以下称号:
国家高新技术企业、技术先进型服务企业、专精特新企业。
海关AEO高级认证、国家电子商务示范企业、省级跨境电子商务企业等。
(三)风险警示
1、严禁虚假申报
漳州某企业将一般贸易(0110)伪报为9710出口,涉及615票报关单,被处罚款1万元(案例来源:漳州海关行政处罚决定书)。
2、补贴竞争激烈
资金有限,优先支持出口额大、综合指标优的企业,政策门槛可能逐步提高。
3、材料真实性要求
企业需确保提交资料及数据的真实性、合法性、准确性和完整性;商务部门将多方核实数据,严禁大贸工厂为领取补贴转为线上交易,违规者将被取消申领资格并列入补贴资金黑名单。
04
9710的出口报关全流程
(一)企业资质注册与备案
1、材料准备:向当地商务局提交企业资质材料(每页需盖章),商务局审核后出具书面意见。
2、海关备案:将商务局审核通过的纸质材料提交至当地海关,海关完成备案审核。
3、资质注册:通过国际贸易单一窗口完成跨境电商企业资质注册。
4、系统对接:联系中国电子口岸数据中心(如杭州分中心)申请IC卡、传输ID等数字证书,测试系统对接成功后启动申报。
(二)报关申报流程
1、单票金额 ≤ 5000元(且不涉证、不涉检、不涉税)
可选系统:跨境电商出口统一版系统;H2018通关管理系统
所需材料:出口委托书;出口货物明细单;装箱单(PACKING LIST);发票(INVOICE);平台订单、物流单、清单
2、单票金额 > 5000元(或涉证、涉检、涉税)
强制使用系统:H2018通关管理系统
材料补充:出口许可证等单证文件(如涉及)
(三)关键操作要点
1、监管代码选择:报关时必须选择“9710”监管代码(选错申报无效)。
2、信息一致性:商品名称、数量、价格需与平台订单、物流单据、收汇记录完全一致(如订单100台,报关不可写120台)。
3、申报主体:必须由国内注册的跨境电商企业作为申报主体。
(四)后续注意事项
1、出口退税:9710模式支持离境即退税(区别于9810的“离境预退税+销售再核算”模式)。
2、退税单证:与0110类似,需要报关单退税联、增值税专用发票、收汇凭证等。唯一不同点是,9710用“平台订单”替代了0110的“交易合同”。

3、收汇管理:凭借9710报关单,可向外汇局申请差额收汇,合理解释因平台费用等造成的报关金额与实际收汇金额的差异。
4、政策动态:密切关注地方补贴政策(如深圳对9710有补贴),但需评估投入产出比。
总结
9710 是国家为扶持跨境电商 B2B 出口量身打造的监管模式,核心优势在于政策支持(如补贴、退税)与通关效率提升。对于业务真实、追求长期阳光化发展的跨境电商企业而言,9710 是获取政策红利、规范经营的 “快车道”;但对于试图虚假申报、投机取巧的企业,其严格的合规审查与处罚机制意味着高风险 “陷阱”。企业需结合自身业务场景,在合规前提下合理运用 9710 模式,实现可持续发展。

评论